記者賴榮偉/花蓮報導
鳳凰颱風警報昨晚八時半才剛解除,短短不到數小時,農業部今天清晨緊急通報「無人機空拍發現馬太鞍溪新增堰塞湖」,對光復、鳳林、萬榮的鄉親而言,堰塞湖仍在、紅色警戒未解除,便意味生活始終被懸掛在一顆不定時炸彈。以馬太鞍溪再度溢流造成萬榮鄉明利村淹水為例,印證堰塞湖的潰決與隱憂,已不僅僅是地質或水利問題,而是整個國家防災治理能力的重大考驗。
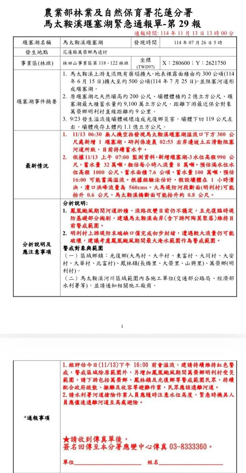
依據農業部林業及自然保育署馬太鞍溪堰塞湖緊急通報指出,11月13日清晨6時30分,無人機空拍發現馬太鞍溪堰塞湖溢流口下方 300 公尺處新增一處堰塞湖,研判於凌晨 2時53分右岸邊坡土石滑動阻塞河道所致。上午7時監測資料,新增堰塞湖水位高程990 公尺,蓄水量32萬噸,粗估每小時入流量8萬噸。預估滿水位水位高程 1000 公尺、蓄水面積 7.6 公頃、蓄水量 100 萬噸,預估下午四時可能蓄滿溢流。
通報單還分析說明及應注意事項,中央提到的兩個重點:
1. 鳳凰颱風期間河道淤積、流路改變目前仍不穩定,且光復臨時堤防基礎部分掏刷,建議馬太鞍溪南岸(含下游阿陶莫聚落)維持目前警戒範圍。
2. 明利村上游堤防末端缺口僅完成初步封堵,遭遇較大流量仍可能破壞,建議考慮鳳凰颱風期間最大淹水範圍作為警戒範圍。
綜上,中央通報還指示兩點事項:
1.經評估今日(11/13)下午 16:00 前會溢流,建請持續維持紅色警戒,警戒區域除原範圍外,另增加鳳凰颱風期間萬榮鄉明利村受災範圍,請下游包括萬榮鄉、鳳林鎮及光復鄉等警戒範圍民眾,持續配合政府疏散、撤離及收容等避難作業,民眾應該遠離河道。
2.請水利署河道搶險作業人員應隨時注意水位高度,緊急時機具人員應儘速遠離河道至高處避險。
為了確保鄉親生命及財產安全,光復鄉、鳳林鎮、萬榮鄉等公所接獲中央和地方政府的同步指示,都要求儘早加強應變處置,卻引來網路炒作,和惡意帶風向。嚴格來說,真的大可不必,中央和地方皆是出於善意而做出處置。結果事實證明,新堰塞湖不但提早在下午二時半溢流,而非預估下午四時可能蓄滿溢流。
換言之,馬太鞍堰塞湖只要還在,住在沿岸兩側鄉親隱憂都在。我們從災民角度來看,堰塞湖若未能徹底解決,就等同於地方永遠無法安居,更不可能安心穩 定生活,更別談到投資或規劃未來。在颱風警報和堰塞湖紅色警戒,這種心理精神壓力如影隨行,居民時時刻刻必須準備帶著細軟逃難,更遑論安身立命。
花蓮縣政府鄭重呼籲,面對極端氣候下的複合式災害挑戰,中央與地方、政府與鄉親,必須以更謙卑與敬畏自然之心,共同正視堰塞湖的防災治理。颱風、地震、土石流與堰塞湖的連鎖衝擊,不僅是水利或工程課題,更攸關國土安全、人民居住與環境永續。唯有以科學態度結合社區防災力量,徹底排除堰塞湖隱患,萬榮、鳳林和光復災區方能真正恢復安定,讓居民重拾信心,安心生活、重建家園,與山河共生、與自然共榮。
波新聞─李至文/高雄全台首輛由兒童與青少年聯手創作、以彩繪呈現城市想像的輕軌列車今(22)日在龍華國小站揭幕。高雄市長陳其邁偕議長康裕成,以及立法委員邱議瑩、黃捷與張雅琳共同在車頭畫上象徵歡笑的最後一筆,「童畫號」正式啟動,為高雄增添一幅充滿童趣的流動畫布,也成為城市中一座「孩子的移動美術館」。市長陳其邁表示,感謝高雄捷運公司、「台灣還我特色公園行動聯盟」(特公盟)及市府捷運局合作打造彩繪輕軌,讓孩子能以畫筆描繪心中最深的高雄意象與未來想像,使孩子的創意與聲音在城市中被看見、被聽見。陳其邁指出,孩子是城市重要的成員,但在公共政策的討論中,他們的意見常被忽略。這次活動是高雄第一次真正讓「孩子的聲音」走入城市,也象徵落實《聯合國兒童權利公約》的重要一步。市府將持續推動兒少友善城市,讓每個小朋友都能更自由、更開心地在高雄生活、學習與成長。揭幕儀式上,高雄捷運人氣吉祥物「蜜柑站長」驚喜現身,吸引大小市民熱情合影。「童畫號」自今日起將行駛一個月,陪伴市民在通勤生活中與童心相遇。主辦單位也邀請市民搭乘輕軌尋找這列特別的彩繪列車,與孩子一同在城市蒐集靈感、留下美好照片。民眾更可掃描車廂內 QR code,探索高雄各具特色的好玩公園,讓高雄真正成為一座看見、傾聽並支持孩子的兒少友善城市。
▲生醫科技大廠國璽幹細胞與馬來西亞KWNG集團簽署合作備忘錄(MOU),國璽跨國攜手不僅展現台灣再生醫學的實力,更為馬來西亞寵物醫療市場開創永續發展的新契機。圖左起:國璽幹細胞總經理邱淳芬、KWNG執行長Phr. NG Kee Wei於答約儀式合影。(圖/國璽幹細胞提供) 【報新聞記者羅蔚舟/竹科報導】國際合作,強強聯手!我國生醫科技業開拓南亞地區再生醫療領域開啟全新篇章!國璽幹細胞於11月12日在新竹生物醫學園區 GMP細胞製劑廠,與馬來西亞KWNG集團簽署合作備忘錄(MOU),雙方將攜手推動臨床級幹細胞外泌體產品於馬來西亞寵物醫療市場的應用,國璽這項國際合作策略結盟行動,不僅展現台灣再生醫學科技的雄厚實力,更代表國璽持續深化海外布局計畫再創新里程。 ▲生醫科技大廠國璽幹細胞具備臨床級外泌體研發與製造能力,為再生醫學建立國際品質標準。(圖/國璽幹細胞提供) 根據國際市場研究機構Grand View Research統計,馬來西亞2024年動物醫療市場規模達4.3億美元,預估至2030年將翻倍成長至8.7億美元,2025年至2030年複合成長率高達12.9%,顯示市場潛力強勁。隨著當地家庭飼養寵物比例突破五成,飼主對於寵物健康照護與延緩老化的重視度日益提昇,帶動寵物醫療與保健產業迅速發展。 KWNG集團為馬來西亞知名醫療保健企業,長年深耕人醫領域,涵蓋醫療保健產品開發、居家護理與檢測等多元業務。執行長Phr. NG Kee Wei為藥師出身,秉持專業與創新精神,帶領團隊積極引進新技術與跨領域合作,使集團成為當地醫療生技產業的重要推手。此次與國璽幹細胞攜手合作,欲滿足寵物臨床需求,將臨床級幹細胞外泌體技術導入寵物醫療市場,預期將為馬來西亞動物醫療注入嶄新再生醫學能量。 國璽幹細胞近年來不僅於國內幹細胞新藥臨床試驗上屢有突破,更積極開拓海外市場。該公司擁有臨床級幹細胞與外泌體研發與生產製造能力,具高度市場競爭力。此次與KWNG集團合作,將以臨床級幹細胞外泌體產品為核心,透過集團於馬來西亞的醫療通路與市場資源,導入寵物關節修復、皮膚再生及免疫調理等應用,此次跨國攜手不僅展現台灣再生醫學的實力,更為馬來西亞寵物醫療市場開創永續發展的新契機。 Please enable JavaScript to view the comments powered by Disqus.
地方中心/綜合報導 花蓮縣政府辦理的「尋Way花路」電子集章活動至今(114)年11月9日止,誠摯邀請各界民眾與旅客把握活動最後時光,積極參與,一同探索花蓮豐富、多樣的街區風貌與特色優質好店,感受在地的獨特魅力!透過簡單的LINE電子集章方式,參與者能以實際消費獲得電子章,集章額滿後換取不同額度的電子兌換券,享受多元優惠及折扣。 本活動精選七條主題路線,店家類型涵蓋早午餐、咖啡甜點、異國料理、酒吧熱炒、在地小吃、手作體驗及海岸美景等等,民眾只要至合作店家單筆消費滿新台幣150元,即可透過LINE上傳發票或收據獲得一個章。參加者能依條件兌換價值250元至1,000元不等的電子兌換券,單一路線最高可兌換達2,500元。 活動期間,眾多參與店家推出特殊優惠活動,吸引民眾到店消費 縣府除了準備總價值450萬元的電子兌換券及總價值超過50萬元的抽獎獎品之外,許多店家更祭出活動專屬優惠方案,讓大家可以用最chill的方式集章、開心使用電子兌換券!像是夜市王的人氣攤商原香嘟論竹筒飯、V TREE CAFE、背狗貝果、017 Cafe’、鯨世界賞鯨、心靈食光 Healing Time、明新冰菓店(鳳林店)、芳草古樹風味館、富里深山咖啡Remote Mountains Café,共九間店家讓民眾用更優惠的價格消費集章、使用電子兌換券,千萬不能錯過! 縣府提醒,想盡量多拿幾張電子兌換券的民眾,除了單一路線把缺少的電子章數補上之外,別忘記確認「花路征途獎」集章卡,七大路線的店家只要各集到一個章,就能領取1,000元電子兌換券!想快速拿到抽獎券的朋友,趕快衝一波中區的「慢活Way旅」路線或南區的「食在地Way」路線,這兩個路線每集到5個章,除了跟其他路線一樣會拿到一張抽獎券之外,還能多獲得加碼的兩張抽獎券,等於集5個章一次就拿到三張抽獎券,另外還能同步領取電子兌換券喲!快點把握最後一天的時間,做最後的集章衝刺! 店家的優惠方案,提供更多誘因幫助民眾進行消費集章活動 「尋Way花路」電子集章活動至今日(11月9日)止,消費證明可登錄至11月12日、電子兌換券可使用至11月24日止,不僅可享受等同現金的電子兌換券回饋,更有機會抽到豐富獎品!詳細活動資訊及最新消息,歡迎至「尋Way花路」活動官網(網址:https://explorehualien2025.gosu.bar/index)或FB粉絲專頁(網址:https://reurl.cc/rEN5WN)查詢。 本文為「民生頭條」授權刊登,原文網址
全面的系統-技術協同優化 (STCO) 方法,是降低 AI 工作負載下 GPU 和 HBM 峰值溫度,同時提升未來 GPU 架構的效能密度的關鍵 比利時魯汶2025年12月10日 /美通社/ — Imec 發佈了首項採用系統-技術協同優化 (STCO) 方法,針對 3D HBM-on-GPU(高頻寬記憶體堆疊於圖像處理器上)整合進行的全面散熱研究。 這項研究有助於識別及緩解一種極具潛力的下一代 AI 運算系統架構中的散熱瓶頸。 在實際的 AI 訓練工作負載下,GPU 的峰值溫度可從 140.7°C 大幅降至 70.8°C。 「這也是我們首次展示 Imec 全新跨技術協同優化 (XTCO) 計劃,在開發散熱更穩健的先進運算系統方面的能力。」– Julien Ryckaert, Imec。 關於 imecImec 是先進半導體技術領域的世界領先研究與創新中心。憑藉其最先進的研發基礎設施和超過 6,500 名員工的專業知識,Imec 推動了半導體和系統微縮、人工智能、矽光子技術、連接性和傳感技術的創新。 Imec 的前沿研究為計算、健康、汽車、能源、信息娛樂、工業、農業食品和安全等多個行業的突破提供了動力。透過 IC-Link,Imec 引導企業完成晶片之旅的每一步——從最初的概念到全面生產——提供量身定制的解決方案,以滿足最先進的設計和生產需求。 Imec 與半導體價值鏈上的全球領導者,以及法蘭德斯地區和世界各地的科技公司、初創企業、學術界和研究機構合作。Imec 總部位於比利時魯汶,在比利時、歐洲各地和美國設有研究設施,並在三大洲設有代表處。2024 年,Imec 錄得營收 10.34 億歐元。如欲了解更多資訊,請瀏覽:www.imec-int.com 完整新聞稿:https://www.imec-int.com/en/press/imec-mitigates-thermal-bottleneck-3d-hbm-gpu-architectures-using-system-technology-co
是新聞網 記者/林偉志 圖/unsplash 台灣月配ETF龍頭復華台灣科技優息(00929)去年以來再度獲得投資人關注,資深財經主持人詹璇依指出,00929在指數完成升級後,體質已悄悄出現變化,不僅配息連續調升,績效也躍居高股息ETF前段班。在AI題材持續發酵下,00929已逐步擺脫過去僅以月配息為主的定位,轉向兼顧現金流與成長性的高股息ETF,也帶動市場關注度回升。 回顧2023年,台灣月配型ETF快速崛起,詹璇依表示,復華台灣科技優息(00929)可說是真正將月配息概念帶進市場的產品,也讓投資人開始重視每月現金流配置。也因此,00929上市後便掀起月配ETF熱潮,包括統一台灣高息動能(00939)、元大台灣價值高息(00940)、群益科技高息成長(00946)等月配高股息ETF陸續問世,並引發市場高度討論。 不過,月配高股息ETF數量增加,並不代表每一檔都能在競爭中持續占有優勢。詹璇依表示,投資ETF的核心需求,大致可分為兩類,一類是追求資本利得,希望資產持續增值;另一類則是透過配息建立穩定現金流。也因此,一檔ETF能否在市場中勝出,關鍵仍在於選股能力、指數設計,以及是否具備兼顧配息與長期總報酬的實力。 她指出,00929之所以重新受到市場關注,正是因為其投資定位已逐步從單純訴求月配息,轉向兼顧息收與成長機會的高股息ETF,而背後的重要原因,就在於去年啟動的指數規則調整,等同完成一次結構性升級。 首先,成分股由40檔增至50檔,有助提升投資組合分散度,降低單一個股波動對整體表現的影響。其次,選股範圍同步擴大,納入生技醫療、數位雲端及綠能環保等科技相關產業,讓投資組合更貼近台灣科技產業的發展脈動。 另一項更關鍵的調整,則是換股頻率由原本一年一次,改為每年6月與12月各調整一次。她指出,科技產業變化速度快,若投資組合一年僅調整一次,未必能即時反映產業與企業基本面的變化;改為半年調整一次後,投資組合能更定期檢視成分股表現,強化汰弱留強機制。 從近期表現來看,00929完成指數優化後,效果已逐步反映在績效與配息上。詹璇依表示,00929近一個月含息報酬率不僅優於大盤,也勝過電子類股指數;若看今年以來表現,截至目前含息報酬率已超過13%,在20多檔高股息ETF中名列前茅,顯示指數調整成果正逐步發酵。另一方面,八大官股目前仍持有約170億元部位、約85萬張,庫存排名第10名,也反映00929仍受到長線資金青睞。 除了績效改善外,00929在AI供應鏈的布局也更趨完整。當前全球市場最受矚目的主軸之一,仍是AI人工智慧,從晶片設計、伺服器建置,到雲端運算與資料中心,整條供應鏈仍持續擴張,市場普遍也看好未來十年AI產業仍將維持高成長格局,而台灣在全球AI供應鏈中更具關鍵地位。00929雖然擴大選股池,卻未偏離AI主軸,反而替投資組合提前為AI十年黃金期暖身。 配息表現同樣是00929重新受到關注的重要原因,00929最新一次收益分配再度上調,每受益權單位配發0.13元,已是近一年來第六度調升,年化配息率逼近7%。在配息持續回升下,對重視現金流配置的投資人而言,吸引力明顯升高。 詹璇依認為,市場會輪動,產業也會更替,但拉長時間來看,資產配置仍是投資最核心的原則。對希望建立穩定現金流的投資人而言,月配型ETF提供的是一種制度化配置工具;對重視資產成長的投資人而言,科技產業的長線趨勢同樣值得持續追蹤。不過她也提醒,任何配置最終仍應回到自身風險承受度與投資目標,選擇最適合自己的投資方式。 詹璇依內文來源:https://liff.line.me/1454987169-1WAXAP3K/v3/article/Gg516zY?utm_source=lineshare
By - Admin, 0 Read, 四月 20, 2026
【許家源記者 / 綜合報導】 去年九月花蓮馬太鞍溪堰塞湖重創光復鄉,半年過去街道雖逐步復原,居民生活需求卻日益清晰。門諾基金會發布第二階段「安居計畫」進度報告,累計善款四千三百九十一萬餘元,第一階段已投入逾兩千零五十三萬元,協助超過三千五百人次。受訪者許慈涵指出,有受助家庭在長輩圓滿辭世後,主動將輔具送回轉贈他人,這不只是物資回收,更是對過往善意的回應與延續;這樣的「受助者轉為資助者」心理轉變,反映部分災民逐漸從接受幫助走向願意付出,展現生活安定後的心理韌性與社區互助能量,為災後整體「自尊重建」注入可觀察的希望指標。 樺加沙颱風災後第一時間,門諾基金會林督導進入大進國小安置所訪視光復工作站失智據點長者。 居住修繕是第二階段核心,目前已完成六戶,另十七戶持續評估與施工。許慈涵說明,過程涉及法規限制與工程調度,由合作工程單位專業執行,基金會則負責前端逐戶訪查與需求篩選,經多次評估確認必要性與條件後才媒合設計師與工班進場;每戶皆經現場勘查、規劃、溝通及完工驗收,全程把關品質與安全。以大同村黃姓住戶為例,住宅損壞廣泛,至今仍需帆布遮蔽並於屋內搭帳篷維持基本居住,顯示災後重建無法速成,必須階段性推進,才能真正確保弱勢家庭安全安居。 門諾基金會攜手張老師基金會,提供光復受災校園師生專業的心靈關懷及舒壓課程。 「光復關懷站」則定位為災後民生需求的臨時駐點,重點照顧失能老人與經濟弱勢家庭,由社工設計生活經濟及家庭陪伴方案。許慈涵強調,關懷站雖以善款獨立運作,但將與基金會原有工作站合作,確保服務多元且具延續性;若光復恢復日常,此站將另行規劃,與長期資源橫向連結,轉為地深耕照顧。門諾基金會守護花東二十九年,承諾誠實運用每一分善款,透過修繕、關懷與社區扶持,讓災後不只是修房子,更是陪伴鄉親找回生活溫度與互助力量。 新聞來源:(採訪紀錄如下圖) Please enable JavaScript to view the comments powered by Disqus.
By - Admin, 0 Read, 四月 19, 2026
《圖說》2026新北環境季活動今日開跑串聯至6月10日,打造從知識到行動、從室內到戶外的全方位環教體驗。〈環保局提供〉 【記者葉柏成/新北報導】新北市環保局響應4月22日地球日,今(18)日宣布「2026新北環境季」正式開跑,活動自即日起至6月10日止,串聯「i學習」、「i探索」、「i遊玩」三大主軸,結合蔬食野餐嘉年華、環境教育課程及低碳旅遊體驗,推動從知識到行動的全方位永續生活。 《圖說》綠色採購《圖說》特優單位,左起:台泥、環保局副局長朱益君、格上汽車。〈環保局提供〉 環保局長程大維表示,這屆環境季以三大主軸推動系列活動。「i學習」透過環教講座、繪本巡迴展與工作坊深化環保知識;「i探索」規劃淡水、鶯歌及烏來等綠色走讀路線,鼓勵民眾以低碳方式親近自然;「i遊玩」則結合環境教育設施場所,推出食農體驗、賞螢與文化節慶等活動,落實生活即環保理念。 《圖說》綠色採購1億元以上特優單位。〈環保局提供〉 開幕主場活動於板橋435藝文特區登場,以蔬食野餐結合無痕生活為主題,倡導低碳飲食與友善環境理念。現場邀請民眾自備餐具與野餐墊,品嘗由輔仁大學餐旅管理學系師生設計的健康蔬食料理,並安排藝文表演、親子闖關與環教攤位,讓參與者在體驗中學習環保知識,打造寓教於樂的綠色嘉年華。 《圖說》活動現場鼓勵民眾自備環保餐具與野餐墊,享用由輔仁大學民生學院餐旅管理學系師生精心準備的健康蔬食料理。〈環保局提供〉 活動同時舉行「民間綠色消費表揚典禮」,表彰推動永續發展表現優異企業。今年新北市民間綠色採購金額已突破58.6億元,年增近兩成,其中臺灣水泥股份有限公司台北水泥製品廠及格上汽車租賃股份有限公司分別以逾12.7億元及10.6億元居前,展現企業投入低碳轉型成果。 《圖說》銀級環保標章業者合影。〈環保局提供〉 此外,活動期間設有抽獎機制,民眾參與任一系列活動並完成問卷,即可參加「i行動u好禮」抽獎,另入住環保標章旅館並上傳證明者,亦可參加「i旅宿u好禮」,有機會獲得住宿券及多項環保獎品。
By - Admin, 0 Read, 四月 18, 2026
為提升您的瀏覽體驗,本網站使用 Cookie 進行流量分析與個人化服務。繼續瀏覽即表示您同意本站的 Cookie 政策。 詳細說明